2024年牛博士赴美国奶业大会考察团即将启程!期待您加入 2024 WORLD DAIRY EXPO
诚邀您一起参加奶业大会(美国)
The World Dairy Expo
亲爱的牛博士的新老朋友们大家好,2024年转眼又过去一半了,很多朋友又开始挂念我们一年一度的“牛博士奶业大会考察团”今年是怎么安排的呢?牛小博士在这里诚邀您一起前往奶业大会(美国),进行牧场考察及风土人情的观光,时间是2024年10月1日--10月10日,地点包含芝加哥,希博伊根,阿普尔顿,麦迪逊,纽约。
我们的目标是:让中国越来越多的奶业人士亲身观察、深入学习全球奶业的先进经验、先进技术、先进管理、先进模式,为中国奶业成就一批具有国际经验、全球视野的专业人士,从而成为他们所服务的机构的祝福,成为中国奶业的祝福!让中国奶业的健康发展成为中国人民健康的祝福!
准备工作:护照(您只需要有护照)
是的,您没有看错,您只需要准备好自己的护照首页+身份证正反面以及51*51的白底彩照,预约面签时间,其他牛博士的小盆友们会给您办好哒。
时间:10月1号-10号
本次日期和我们的国庆节基本重合,让很多挤不出日程出国的业界高管精英长舒一口气呀。
参加资格
每1台以市场正价采购的牛博士乳业实验室检测设备配备1个免费名额。
亲友团
很多朋友问:正好是假期,能不能自费带1-2位家人亲友一起去啊,这个牛博士一狠心,只能表示……果断同意啦!不仅如此,今年还有更好的政策:只要您把与我们牛博士合作的愉快体验分享给您的朋友,推荐或者转介绍的朋友如果也成为我们的客户,牛博士就按照每台额外赠送您1个免费名额的节奏,隆重欢迎您带家人亲友一起去体验一下中国奶业和先进水平接轨后将要来的精彩哦,怎么样,够给力吧!
本次奶业大会(美国)的贸易商有707家公司,是生产商看到尖端技术和新的乳制品设备的好机会。全球乳制品行业齐聚麦迪逊,来自不同地区的研究人员、技术专家和国家销售代表将齐聚WDE。
奶牛品种展览将在2024年的周三至周五举行。乳品博览是全球上有名的奶牛展之一。这是由众多出色的育种者,谷仓工作人员,牧场主,志愿者和许多其他业内人士人参与。
整个大会期间将举办50多场研讨会、会议及行业主办方的活动,奶业大会(美国)是了解全球乳制品行业当下技术和奶牛品种繁育及养殖的地点。与各国乳制品企业及牧场主参观同行,同时通过向同行生产商和行业专家学习使您的运营更有效益,了解不同运营方法。所有的教育活动都包括在赠送您的入场券中,或者在活动一周也可通过ExpoTV进行直播学习。
美国奶牛养殖的集约化和规模化程度长期处于全球前列,是典型的现代化设施养殖国家。本次考察期间我们将安排实地参观规模化养殖场,与本地专业养殖人员进行交流。
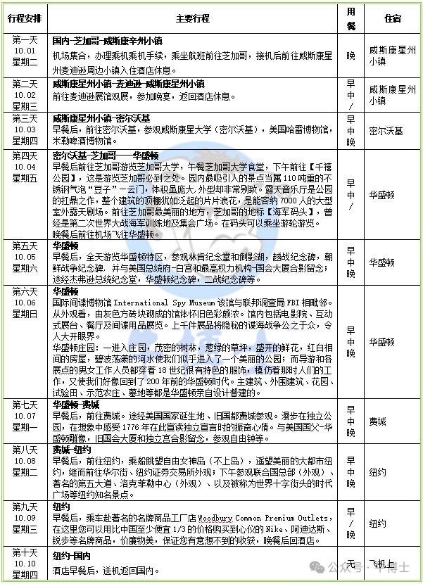
2024全球奶业大会(美国)考察行程
手机:18910664180
华诚睿光(北京)科技发展有限公司
北京:北京海淀区中关村北大街127-1号1层
版权所有:华诚睿光(北京)科技发展有限公司
免费咨询电话:4006066114 手机:18910664180 E-mail:postmaster@haonainiu.com
北京:北京 海淀区 中关村北大街127-1号1层
技术支持:龙采科技(山西)有限公司---百度山西地区营销服务中心(山西百度推广、山西网站建设) 京ICP备2022006308号-1